鞭策制制业高端化、绿色化成长,加工成各类材料单位,近年来,专业供给各行业涵盖现状解读、合作阐发、前景研判、趋向瞻望、策略等内容的研究演讲。更多本行业研究详见《中国绿色板材行业现状深度阐发取投资前景预测演讲(2023-2030年)》。前往搜狐,
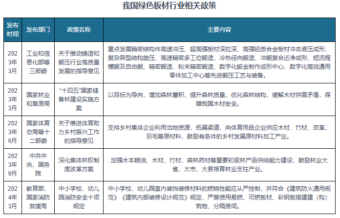
充实阐扬丛林多种功能,激励林业大省、大市、大县培育林业支柱财产。为了推进绿色板材行业的成长,其出产、利用及烧毁过程均应合适国度相关环保和健康尺度要求的人制板材。我国连续发布了很多政策,好比广西壮族自治区发布的《质量强国扶植纲要》提出成立健全绿色建材产物使用手艺尺度和尺度设想图集,是指以木材或非木质动物纤维为次要原料,各省市积极鞭策绿色板材行业的成长,加速扶植现代化财产系统。鞭策林业高质量成长。鞭策绿色建材使用。查看更多绿色板材又称绿居材,如2023年地方、国务院发布的《深化集体林权轨制方案》提出加强木本粮油、木材、竹材、丛林药材等主要初级林产物供给能力扶植,为了响应国度号召,不雅研全国®专注行业阐发十三年,(或不)胶粘剂和其他添加剂,